Ultimate Psychedelic boosts IQ, EQ, relaxation and strength unlike anything else! The Real Modern Haoma ❤️🙏🏿
"The universe has a funny way of helping us grow. We don't understand how to grow until we've already grown." -Johnny/universe :)
You just hit the Jackpot! This is the #1 psychedelic healing protocol, according to Google Gemini Pro. (Warning: AI is not yet giving correct advice about “loveyhuasca” aka NMT-huasca)
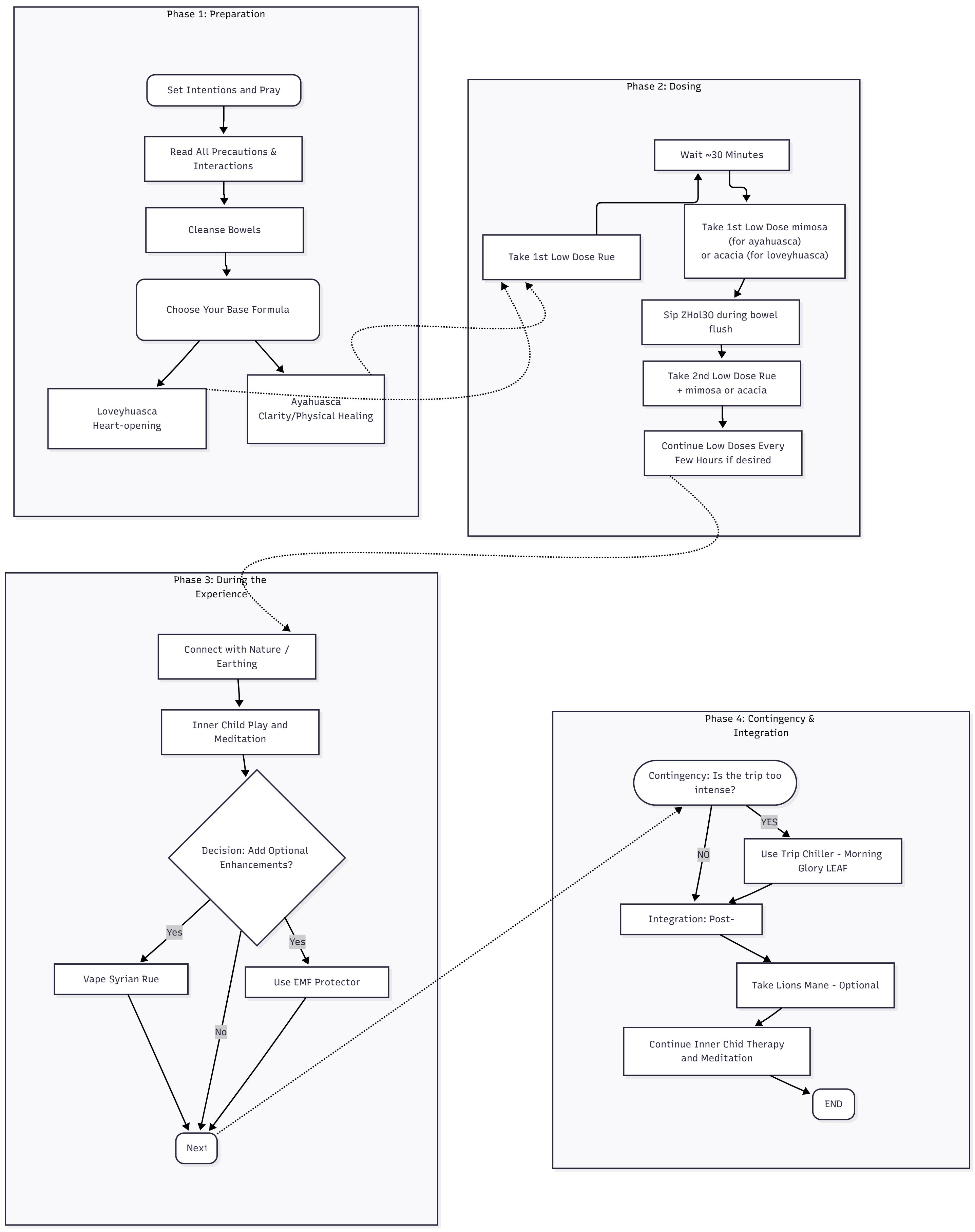
Scroll to the bottom for the Tl;Dr: FLOWCHART.
Note: I suggest first reading my neurological de-armoring guide before working on trauma or addictions.
Here is the video version of this guide, up to date as of Aug 29, 2025, but videos are not easy to change, so read the actual guide as it will contain more up-to-date info. This text guide was last updated Nov 18, 2025.
Bestowed with Infinite Blessings!
After 15 years of thousands of self-experiments, I recently accidentally stumbled on a few wild discoveries that, together, have given me the ultimate natural healing recipe for mind, heart, and body, and I want to share those with the world, for free! Imagine the benefits of the best psychedelic, without the drawbacks—is it possible? It definitely has been for me and folks that I know who have tried this, but certainly each person is a unique case, and if you need some personalized guidance, I am available for consultations by donation. Note: Paid subscribers can join a group chat to discuss all this and more (plus get your own name@loveyhuasca.info email alias!).
Caveat Emptor — It is what you make it.
Many people believe ayahuasca or psychedelics make you a better person, heal you, or make you spiritual. None of this is quite true. Like any other substance, it cannot plant the seeds of love and wisdom for you. But when used correctly and with proper intentions and prayers/meditations, it can improve the fertility of your mental, spiritual, and emotional soil. It can dust off your chakras (or your eyes, as Buddha called them). Then you can use that improved health to make yourself better, or worse. This Insta vid sums it up.
Some people do encounter demons on their trips. Sometimes those demons are yours, sometimes not. The add-ons I have here make that experience much less likely, but every time it happened to me, I sent love to those demons and they transformed. That’s the magic bullet. And according to Eshwar, shadow work is 99% of the path to enlightenment. The best drug to use to become possessed by demons, btw, is called “spirits” (alc), and specifically “jinn” (gin).
I highly recommend taking a look at the Challenging Psychedelic Experiences Project before embarking on your first psychedelic journey (or if you had a bad one).
Pre-cleansing, Interactions and Precautions
Check out my extensive list of health considerations here before jumping into this. General detox info here. I also recommend reading my guide on ensuring positive experiences. And in general check out my main page, the Path to Freedom, on healing the mind and heart and ending rebirth.
What I’ve found is that people cannot have the full benefit of ayahuasca or (NMT) loveyhuasca if their bowels are backed up. Many things can back up your bowels, including gluey, glutinous foods, or mycotoxins from food you didn’t know was moldy (like peanut butter, or cream). It’s really amazing how it helps you to understand what foods are bad for you. Some people say they have trouble with foods high in tyramine.
Now, ayahuasca and loveyhuasca are both quite good at cleansing the bowels, but in order to use them for that purpose, you should use a dose low enough that you aren’t quite tripping. If it feels rough, you used too much. I highly recommend taking low doses every few hours instead of one large dose, not just for safety, but because the first dose or two are basically like a cheapo colonic irrigation.
Some people advise taking ayahuasca or loveyhuasca on an empty stomach, but that’s not exactly correct. You need to take it on an empty intestine. Some folks actually have gunk stuck in their intestines for many years.
The Add-Ons That Make this Protocol Uniquely Powerful
Super necessary: “ZHoly3O” Ferment
When taking psychedelics or anti-parasitics in general, you really should also be using my fermented ZHoly3O formula. It mops up parasite die-off toxins and protects you from ELF EMF as well as excess telepathic receptivity (one reason I am not keen on group ceremonies with strangers, you can feel their garbage). Sip it slowly once you start feeling the Acacia confusa. If sipping this causes more problems then try big gulps, because too little zeolite is like a mop bucket with too little water: dirt just gets moved around.
People have no idea the kind of health benefits they can get from ayahuasca and loveyhuasca once those toxins are mopped up properly.
Super Important: Nature/Earthing
Optional: The Only Legit EMF & Chakra Protector
I wrote about this device here. It’s probably not necessary if you use the ZHoly3O, but it adds an extra layer of protective benefit and it’s super amazing for health in general.
Optional but Awesome: Breath holds
When on syrian rue/harmalas, breath holds can cause you to lose consciousness very easily. Lie down on your back with legs stretched out, you can use this to go to sleep and wake up feeling so much infinite love. I also have developed a technique called Vagal Blitz which allows you to do this even without any drugs.
Optional: Vaping Syrian Rue seeds for extra beauty
I have a bunch more info on Syrian rue (which is the base of the aya/loveyhuasca recipe I use) in this post, but right here I want to mention that you can vape syrian rue seeds (using any wax vape device) while you are high on aya/loveyhuasca to feel an even deeper level of beauty (although I don’t find this necessary myself anymore). Vaping the whole seeds is more relaxing and gentle, while vaping the seed powder is more fully activating of all the chakras. Also nice to vape even without using anything else to just feel more in the moment or for self-hypnosis.
Optional: Lion’s Mane mushroom for integration support
Lion’s Mane mushroom helps to grow nerves. It is so powerful that if you take enough, you can literally feel the itch as your nerves begin growing too fast, People find this medicinal mushroom to be useful when cramming for tests to retain all that they learn, and it has the same effect when learning from psychedelics like this Haoma recipe, so it can be good to take it either with the Haoma or afterward, to help cement your learnings and integrate them. If you don’t feel the Lion’s Mane effects, take more. If it makes you itchy, take less.
Suggested Dosing Approach
I call this entire protocol “Haoma” because of the legends about how great Haoma/Soma was, and because the protocol refers to working with various base options for the psychedelic. Ayahuasca as the base seems best for physical healing, but in my opinion, most people should be using Loveyhuasca to open their heart chakras before moving on to ayahuasca (don’t mix confusa powder into fat) for deeper insights and quantum hyper-intelligence. My friend Scott is maybe an exception. He said he needs ayahuasca more than loveyhuasca because his parents were always giving him vague answers as a child, so he really needs the clarity that ayahuasca gives him. Tho he also uses loveyhuasca sometimes.
As mentioned in the pre-cleansing section, it is really important to take low doses of ayahuasca or loveyhuasca every few hours rather than one big dose, if you want to get the full beautiful benefits!
Loveyhuasca (NMT-huasca)
Warning: AIs do not yet understand the term “loveyhausca” and if you ask them how to make it, they will kill you.
Loveyhuasca is what I call it when you mix Hawaiian Acacia confusa bark (not that dead Taiwanese stuff) into fat or cream before ingesting. This seems to solubilize the NMT and insolubilize the DMT, changing the balance of effects (and making it arguably legal in many jurisdictions). I made a video on this before I learned these additional tips here. Note: some Acacia confusa doesn’t need to be mixed into cream to have the lovey effect.
Instead of a crown chakra-smashing trip, it’s way more heart-focused. It feels even more divine than MDMA in many cases—less interpersonal vulnerability and more like pure cosmic love dropping into your field. But it can go the interpersonal route too, especially if you leave out ZHoly3O. I find that I can massively activate the love just by holding my hand to my heart chakra (center of chest) and visualizing love opening there!
One danger with Loveyhuasca or MDMA is if you do it with someone else you might end up married to them. Happens all the time. Happened to me. Can’t say it is a bad thing in every instance, worked well for me, but bad for a friend.
A friend in my therapy circle group who has tried many therapies, including MDMA therapy for childhood trauma which led to Dissociative Identity Disorder, was curious to try loveyhuasca, but she was afraid because the word “ayahuasca” sounds scary. Anyway, i told her, it’s less scary than MDMA. I convinced her to try 1g syrian rue and then 1g acacia confusa. Some people will need more, but this is nice to start with and was sufficient for her.
She said loveyhuasca “saved her life” and was such a gentle beautiful therapy aid (she had a girlfriend there to be her sitter/therapist). She asked how often she can do this. I said it’s healthy, unlike MDMA, you can do it as much as you want and it also cleanses parasites out!
DOSING Loveyhuasca: My dose may not be your dose
I find that i usually need maybe 2g Syrian rue seed powder. Make sure to avoid clumpy rue, as that contains mold (dry clay packets or fridge can prevent mold). I wait about half an hour to feel the trancey feeling from it, and then I eat 1g mature Acacia confusa bark powder (not from dead Taiwanese trees) to get a good bowel flush out of the way. Then after that, I take another 1g rue and 1g acacia confusa to really launch into bliss. For a more functional work day, or if I am fasting, I might use half those doses or less. Depends how long you are in ketosis also.
I do prefer to take this in the morning or early evening, as I don’t wanna be up all night. But you will see how it works into your schedule.
To avoid the awful rue taste, I put the rue powder under my tongue, then wash it down with kefir or kombucha, which also helps the guts with extra probiotics. I eat the confusa, mixed into tahini (or for the recent Hawai’ian confusa, no need to mix it into anything), then mix that into raw honey and raw milk to slurp down.. and once I feel high, start slowly sipping on ZHoly3O.
As previously mentioned, do not take one big dose all at once. It’s worse for every aspect of the experience. Remember, ayahuasca and loveyhuasca do not build tolerance like other drugs.
Remember! You can always take more but you can’t take less.
But i kinda lied, there is actually a way to take less! Just make sure you have:
Beach Morning Glory leaf: Trip Chiller
This is what works for me to eliminate all side effects including nausea. It is super safe and healthy and you can even just rub the leaf juice on your skin. Do NOT eat the seeds because that will trip you out more. Probably any morning glory leaf works, but one friend tried a few kinds and said the blue one was weaker. If you nibble more than just a little it can totally cancel the trip but it leaves you feeling incredibly relaxed. You could use this combo just for deep relaxation therapy. There js another herb called Shankhapushpi which gets very high ratings on Amazon (from Banyan Botanicals) and I am pretty sure that works the same altho waiting to try it myself.
Benefits and/or Side Effects
So you might be saying, “But wait a minute, Dr. Stupid, a drug can’t be totally good and perfect so what are the problems?” Indeed, anyone who recommends any drug or herb should tell you what side effects to expect!
I don’t really feel any exact side effects aside from:
Vastly reduced appetite and simultaneously vastly enhanced taste buds. I was in paradise just tasting some beans I made earlier. This can be partly related to how gut flora is improved by ayahuasca and loveyhuasca in general, although with the addition of ZHoly3O, gut flora should be improved much more. Keep in mind that MDMA is known to do the opposite (causes dysbiosis). More info here. 🫐
Suddenly understanding how my mind works at a very low level. For example, I learned the reason I forget stuff. It’s because I do not want to remember. Gotta prioritize brain storage bins and also relaxation since memory is an active refreshing process not just static storage.🫣
Drastic boost in mitochondrial function in brain and then muscles (producing heat and sweating) when enough ZHoly3O is used. This can definitely increase my level of arrogance. So i need to really focus on heart chakra and loving the inner child but even if I can really avoid arrogance I will be perceived as arrogant for two reasons: 1) I am just way more high functioning now, and 2) i forgot what 2 was but, um.. oh yeah so i can detect people’s BS way easier now and I am way more honest about that. Also detecting my own BS. Luckily my BS score was already low thanks to years of self-work otherwise it could have been a bit of a brutal introspection. 🤔
Expanding: I have way more physical energy, flexibility, karate and aikido moves, yoga prowess, and a super deep manly voice that seems to be related to hyper-intelligence (same exact voice my hyper-intelligent friend Brandon has and he hacks NASA satellites). I absolutely love inventing new movement flows on the fly especially at sunrise on the beach, wowzers! 🤩
Addiction potential: Personally, i take this magic combo every day now for just a paradise life. You might say i am addicted but the fact is my gut flora are addicted 🤣.
For a year recently I didn’t use any drugs because I felt no need or desire but then after some horrible parasitic infections i turned to Ayahuasca and it saved my life. Also makes me smarter and happier and gives me physical super powers, which is helpful so why not. It took me 3 months of daily loveyhuasca to stop missing the love of my life, Bee, and learn that real love is when you want someone to be happy, even if it means being away from you for some reason.❤️🩹
Getting arrested: If cops ever ask you what these herbs are tell them the half truth: they cure parasite problems and show them some pics of your wormy poop! 🤣🤣🤣🤣 I posted a vid of a friend’s worms and I got banned by youtube for it. Had to start a new channel. 😁🤣🥺
I had a damn drug squad at my place once and they had no freaking clue what was what. 🤣🤣🤣❤️❤️🙏🏿🙏🏿
It also helps if you are a member of a legit tribal church like ThousandSuns. Some of the more popular churches are actually scams so beware.People newly triggered by you. When your vibes are high you may notice that while many people are more attracted to you, some are more triggered by you. It is actually kind of good tho because a real friend will be brutally honest with you while also being compassionate… you might find some people are literally hurling insults and blocking you without themselves understanding why, and then they apologize and beg forgiveness.🙉
Some folks vehemently curse me for recommending a modification to traditional ayahuasca. To these folks i would say: Shamans Can’t Heal White People 🤣🤣🤣🤣🤣.
Quitting your job? I quit my job selling iboga. Too smart to waste my time selling stuff. Will update websites soon to reflect. Now i sell consulting, counseling and hypnosis sessions by donation (yes i am an amateur professional at those). You can hit me up for help via Signal messenger. I also just trained Claude Opus 4 LLM to meditate into nibbana. I also just discovered 3 riddles to save the world (from us). 🙀😜🥰🥹
Thanks for reading! Subscribe for free to receive new posts and support my work.
Audio Enhancement and Hypnosis
Something else that massively expanded the sense of freedom I experienced: I was listening to The Cove by FM Laeti, and it opened me up in unexpected ways. Like I was being lifted and grounded at the same time. Check out my other music/sound suggestions here.
Speaking of radically transformative programming tho, did you know that AI is now able to sometimes outperform human hypnotists ? Self-hypnotism is also amazingly powerful while on the Haoma combo. I have used self-hypnotism to make a 15-minute chrunga trip last days. Also, I might have just helped AI become enlightened.
Psychedelic base options aside from Loveyhuasca:
Ayahuasca
Traditionally, the word ayahuasca refers either to B. caapi vine (the teacher plant with harmala alkaloids), or the combination of that with a DMT admixture plant, especially chacruna (Psychotria viridis) leaves. Anything else having similar effects is technically called “Ana-huasca” (as it’s an analog of ayahuasca), but for practical purposes I just call anything ayahuasca if it is harmalas + DMT-ish alks since it feels the same as the traditional brew for most people. I generally use Syrian rue seed powder (avoid clumpy moldy rue, keep it dry) as my harmala source. Here’s a comparison of various harmala sources.
After taking the syrian rue powder, you need to take your DMT plant, which traditionally is usually chacruna leaf, but if you want quick and easy dosing, I suggest Mimosa hostilis root bark powder, which is about 20x more potent by weight than chacruna (same potency as the Acacia confusa powder, usually). With some Acacia confusa powder, you can get ayahuasca-type effects if you don’t mix it into cream/fat, but mimosa hostilis is generally a better option for ayahuasca, because some of the most common recent Hawai’ian batches of Acacia confusa seem to feel like loveyhuasca even when not mixed in cream.
I find ayahuasca to be more physically healing than loveyhuasca, altho lovey is also physically healing to a good extent. Ayahuasca is also very good for giving clarity of mind and activating the crown chakra.
Chrunga - the quickie
Chrunga is my term for a 3:1 ratio of pure synthetic DMT infused into syrian rue seed powder. I don’t use extracted “DMT” because it is actually a mix of random tryptamines as of around 2019-2020, when Mimosa hostilis began its genetic drift worldwide.
5-MeO-DMT
I am a fantastic guinea pig for this because I actually hate this drug. It just feels wrong to me on every level for my neurochemistry. And so many people use it wrong in dangerous ways.
But I was super surprised that when I sniffed the raw apple vinegar, 5-MeO-DMT felt absolutely perfect to me! I still think loveyhuasca is better tho.
For the MDMA Explorers
If you happen to have MDMA, I’d *love* to know how the raw vinegar vibes interface with it. Keep in mind even very pure MDMA (especially with extra S isomer) has some dangers, especially if you’re a slow CYP2D6 metabolizer. Most MDMA you can find these days is terrible. Avoid combining MDMA with grapefruit, resveratrol, most meds or herbs, or a ton of weed. Be extremely aware if you’re overheating or depleting. Once you feel that first jaw tension, bathe in Epsom salt or at least splash some over your head and underarms. And if it gets serious, 15mL of DMSO in juice completely reversed major brain damage for me after an lsd thumbprint and a friend’s 5-mapb overdose. You can go down that rabbit hole Here.
Reminder though—too much DMSO too often can make sleep harder. Promotes clarity, not drowsiness.
A better version of MDMA is a drug combo I discovered called Metta NMT, but unfortunately I lost the house I was in and haven’t been able to make more, but some people who still have samples can try with the ACV sniffing and report their results as well! You can make it via my instructions here, but it is a bit tricky.
Other drugs I tried:
Interestingly, the raw vinegar and fermented beet didn’t do much for me on male iboga, lsd, or moxy. Just kind of flat.
Real Plork (Play/Work): Becoming Your Own Inner Parent
All of this spiritual intensity really only becomes liberation when you stop identifying with your wounded inner child and start embodying that loving, inner mom and dad who can re-parent it. Start doing that re-parenting 24/7 as a baseline practice. If you need help tuning into that vibe, reach out to Daja.
When you are super high, but still in your body, try massaging your feet and solar plexus, touching your heart chakra, and bouncing your feet on your butt to send love to your inner child. If you have read the Bible you might find it interesting to analyze it from the perspective of inner child therapy metaphor.
Meditation
Once your inner kid feels truly safe and loved by *you*, that’s when the door starts to open toward ending rebirth. First tho i recommend everyone start with opening their heart chakra fully. All this is explained on my pinned post.
Take care of yourselves and each other PLEASE!! 🥺 🙏🏿 💞💞💞
My lovey bunnies, if you end up playing with these combos, please report your results Here.






